陶哥到家
安装维修疏通保洁

承接安装、维修、疏通、家政保洁等上门服务,专业高效,价格透明,信誉保障

陶哥到家服务展示

服务项目

专业承接安装、维修、疏通、网络、数码、家政保洁等服务,无论大小,我们都能为您提供优质高效的支持

安装服务

灯具安装、床具组装、桌椅安装、沙发摆放、洗衣机安装、厨衣柜安装

咨询详情

家政服务

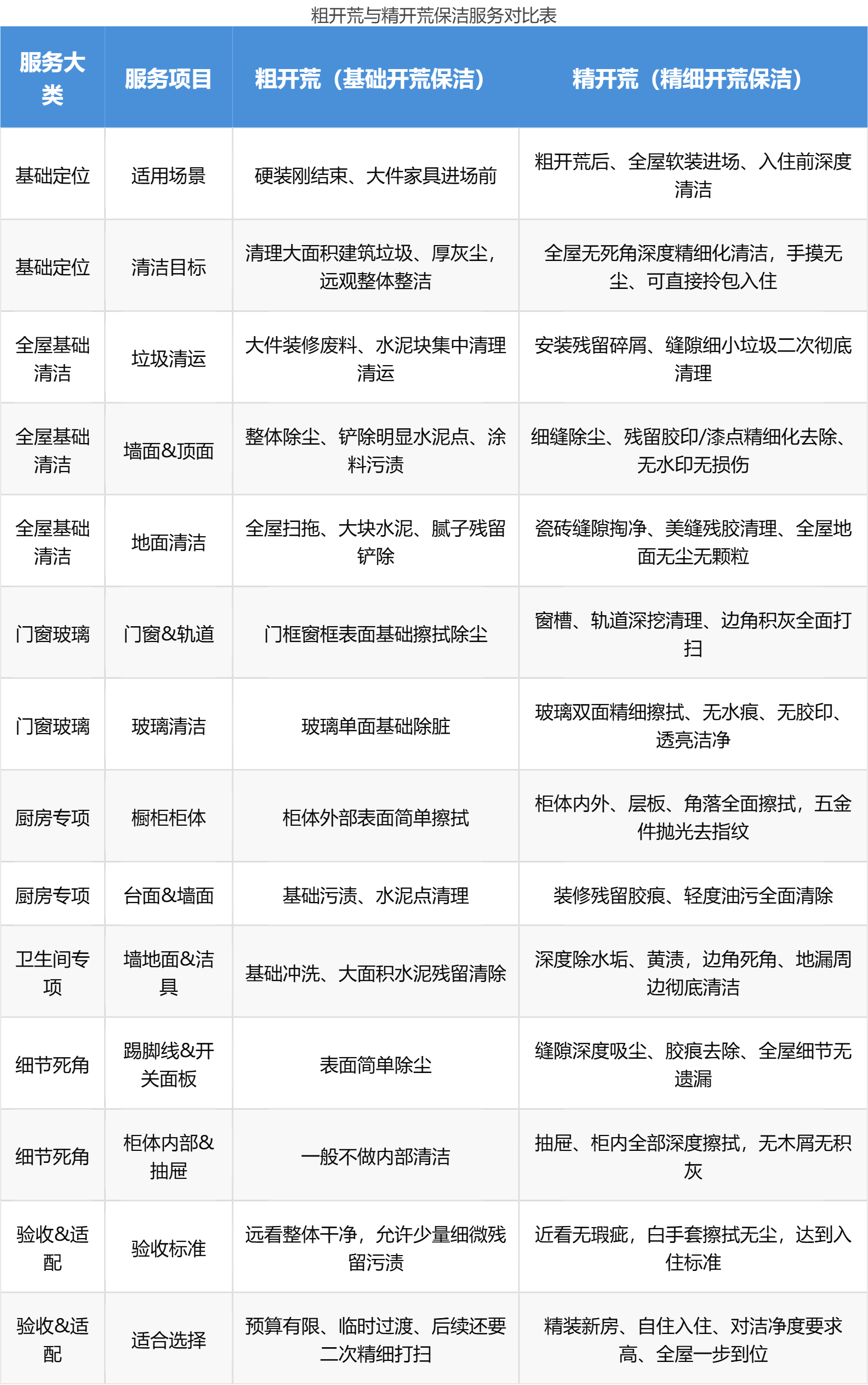
日常保洁、粗开荒/精开荒保洁,支持明细对比,价格透明

查看对比表

维修疏通

管道维修、水电维修、家具维修、门窗维修、各类小故障处理

咨询详情

家居改造

窗帘安装、墙面修补、地面处理、空间优化、简易装修

咨询详情

网络通讯

网线铺设、网络调试、路由器安装、监控安装、智能家居配置、信号增强

咨询详情

数码服务

手机贴膜、手机维修、电脑维护、配件更换、数据备份、系统安装

咨询详情

其他服务

配钥匙、办卡服务、文件打印、资料整理、代购代办、各类生活小帮手服务

咨询详情

家政服务

日常保洁与开荒保洁服务内容对比,按需求选择更合适的方案

陶哥形象

关于陶哥

我本史上最强全能型王,江湖人称陶哥,无奈遭人陷害,现重生于保亿御景润园一期1栋。

专注各类上门生活服务,凭借多年行业经验和全能技术,为您解决生活中的各种难题。

无论是安装维修、疏通改造,还是各类生活服务,陶哥都能为您提供专业、高效、可靠的解决方案。

速来助我一臂之力,待我重回大帝之日,必有重谢!

成果集展示

精选陶哥到家案例,展现专业技艺与匠心精神

服务案例展示

匠心独运之作

巧夺天工,尽显非凡品味

服务案例展示

空间美学典范

化腐朽为神奇的艺术杰作

服务案例展示

精湛工艺呈现

毫厘之间尽显大师风范

服务案例展示

品质卓越典范

细节之处彰显不凡品质

服务案例展示

创意无限精彩

灵感迸发,成就非凡之作

服务案例展示

全能服务之星

贴心服务,赢得信赖之选

服务案例展示

尊享定制臻品

专属打造,奢华品质享受

服务案例展示

技术革新典范

前沿技术,引领行业潮流

服务案例展示

经典重塑之美

时光雕琢,焕发全新光彩

服务案例展示

艺术装饰臻品

妙笔生花,缔造温馨雅居

服务案例展示

专业技术保障

匠心施工,畅享便捷生活

服务案例展示

精工细作典范

分毫不差,构筑安心屏障

服务案例展示

舒适生活升级

贴心改造,奢享品质人生

服务案例展示

光影魅力呈现

璀璨光华,营造梦幻意境

服务案例展示

匠心工艺杰作

精雕细琢,成就传世精品

服务案例展示

品质生活典范

臻于至善,缔造理想人居

服务案例展示

创新设计精品

突破传统,演绎时尚潮流

联系方式

无论您有任何需求,随时联系陶哥,我们将第一时间为您服务

联系人

罗文陶(陶哥)

电话

18523863221

微信

同手机号

地址

保亿御景一期润园1栋

微信扫码联系

微信二维码

扫码添加微信,随时咨询服务详情